연습문제

연습문제
차수 2017년 1월 1일
과목 물류관리사
물류관리사

문제 1. 물류정보시스템의 구축 요건에 관한 설명으로 옳은 것은?

문제 2. RFID의 물류부문 도입에 관한 설명으로 옳지 않은 것은?

문제 3. RFID 시스템의 장점으로 옳지 않은 것은?

문제 4. 바코드에 관한 설명으로 옳지 않은 것은?

문제 5. JIT-II 시스템에 관한 설명으로 옳은 것은?

문제 6. 물류표준화에 관한 설명으로 옳지 않은 것은?

문제 7. 유통은 상류와 물류로 분류되는데 이에 대한 설명으로 가장 옳지 않은 것은?

문제 8. 물류와 고객서비스에 대한 내용으로 가장 옳지 않은 것은?

문제 9. ( )안에 들어갈 용어를 순서대로 올바르게 나열한 것은?

- (ㄱ)물류는 물류활동에 있어서 계속적으로 사용되는 컨테이너, 파렛트, 빈용기 등의 사용을 위한 (ㄱ)활동과 관련된 물류활동이다.
- (ㄴ)물류는 원자재와 제품의 포장재 및 수배송 용기 등을 매립 또는 소각 등과 같이
(ㄴ)하기 위한 물류활동이다.

문제 10. 아래 내용은 무엇에 대한 설명인가?

제품에 부착하는 태그(tag)에 생산, 유통, 보관, 소비의 전 과정에 대한 정보를 담고 자체 안테나를 갖추어 리더(reader)기가 이 정보를 읽고 인공위성이나 이동통신망과 연계하여 정보시스템과 통합사용할 수 있게 하는 것을 말한다.

문제 11. 다음 선박에 관한 설명으로 옳은 것은?

문제 12. 컨테이너를 이용한 운송의 장점으로 옳지 않은 것은?

문제 13. 항공화물운송의 특성으로 옳지 않은 것을 모두 고른 것은?

ㄱ. 항공운송은 해상운송에 비해 신속하다.
ㄴ. 항공운송은 정시성을 가진다.
ㄷ. 항공운송은 운항시간의 단축으로 위험 발생률이 낮다.
ㄹ. 항공화물은 대부분 주간에 집중되는 경향이 있다.
ㅁ. 항공화물은 여객에 비해 계절에 대한 변동이 크다.

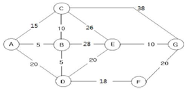
문제 14. 다음 네트워크에서 A에서 G까지 최단거리의 경로를 선택하여 도착할 경우, 총 소요거리는 얼마나 되는가? (단, 경로(Route)별 숫자는 km임)


문제 15. 3개 산지의 원재료 공급량이 각각 100, 110, 60이고, 4개 공장의 원재료 수요량이 각각 80, 110, 40, 40인 운송계획이 있다. 산지에서 공장까지의 운송비는 운송표 각 칸의 우측하단에 제시되어 있다. 최소비용법으로 초기해를 구하면 최소 총 운송비용은? (단위: 원, 톤)


문제 16. 서울에서 대전까지 편도운송을 하는 K사의 화물차량 운행상황은 아래와 같다. 만약, 차량 1대당 1회 적재량을 1,000 상자에서 1,200 상자로 증가시켜 적재효율을 높였을 경우, K사의 1대당 1일 운송횟수와 월 운송비 절감액은?

문제 17. 다음 운송실적을 가지고 있는 적재중량 25 ton 화물자동차의 연료소모량은?
(단, 실차(영차)운행 시에는 tonㆍkm당 연료소모기준을 적용함)

○ 운행실적: 총 운행거리 24,000 km, 공차운행거리 8,000 km
○ 화물적재량: 22 ton
○ 연료소모기준: 공차운행 시 0.25ℓ/km, 실차(영차)운행 시 0.4ℓ/tonㆍkm

문제 18. M사 화물자동차의 최근 1개월 간의 운행실적에 대한 결과 값으로 옳지 않은 것은?

○ 가동일수: 월간목표 25일, 운행실적 20일
○ 운행거리: 총 운행거리 12,000 km, 실차(영차) 운행거리 9,000 km
○ 운행 tonㆍkm: 90,000 tonㆍkm
○ 총 운송량: 200 ton

문제 19. 배송 방법에 관한 설명으로 옳지 않은 것은?

문제 20. 효율적인 화물자동차 운송시스템 설계를 위한 기본 요건에 관한 설명으로 옳지 않은 것은?

문제 21. 컨테이너를 철도로 운송하기 위하여 사용되는 적양방식의 하나로 철도역에 하역설비가 없는 경우, 컨테이너를 적재한 피견인차가 경사로를 통하여 적재 및 양륙되는 방식은?

문제 22. 정기선운임에 관한 설명으로 옳지 않은 것은?

문제 23. 항공화물운송대리점(air cargo agent)과 항공운송주선인(air freight forwarder)에 관한 설명으로 옳은 것을 모두 고른 것은?

문제 24. 운송주선인이 취급할 수 있는 업무에 관한 설명으로 옳지 않은 것은?

문제 25. 다음 국제운송조약 중 해상운송과 관련되는 조약을 모두 고른 것은?

ㄱ. Warsaw Convention(1929) ㄴ. Hague-Visby Rules(1968)
ㄷ. Hamburg Rules(1978) ㄹ. COTIF-CIM(1985)
ㅁ. Montreal Convention(1999) ㅂ. Rotterdam Rules(2008)

문제 26. 다음 컨테이너들의 수량을 TEU로 환산하여 합한 값은?

○ 20 피트 컨테이너 2,000개
○ 40 피트 컨테이너 1,000개
○ 45 피트 컨테이너 100개

문제 27. 국제운송서류에 관한 설명으로 옳지 않은 것은?

문제 28. Montreal Convention(1999)의 내용이다. ( )에 들어갈 용어로 옳은 것은?

This Convention applies to all international carriage of ( ㄱ ) performed by aircraft for reward. It applies ( ㄴ ) by aircraftperformed by an air transport undertaking.

문제 29. 해상보험 관련 용어에 관한 설명으로 옳지 않은 것은?

문제 30. Incoterms 2010에 규정된 용어의 설명이다. ( )에 들어갈 용어로 옳은 것은?

○ ( ㄱ ): For the purposes of the Incoterms 2010 rules, the ( ㄱ ) is the party with whom carriage is contracted.
○ ( ㄴ ): This concept has multiple meanings in trade law and practice, but in the Incoterms 2010 rules, it is used to indicate where the risk of loss of or damage to the goods passes from the seller to the buyer.

문제 31. 단위적재시스템(Unit Load System)의 단점에 해당하는 것은?

문제 32. 임대 파렛트에 관한 설명으로 옳지 않은 것은?

문제 33. 창고의 입지 선정 시 고려해야 할 사항으로 옳지 않은 것은?

문제 34. 물류업체 A회사 창고의 일일 제품출하량은 평균 4개, 표준편차 1개인 정규분포를 따른다. 제품 주문 후 창고에 보충되는 조달기간은 2일, 안전계수는 2이다. 만약, 일일 제품출하량이 평균 2배, 표준편차 2배로 늘었을 경우 재주문점은 기존 재주문점에 비해 어떻게 변하는가?

문제 35. 다음 표는 A회사의 공장과 수요지의 위치를 나타낸 것이다. 수요량은 수요지1이 4,000 box/월, 수요지 2는 2,000 box/월, 수요지 3은 3,000 box/월이다. 무게중심법을 이용한 신규 물류센터의 최적입지 좌표(X, Y)는? (단, 소수점둘째자리에서 반올림한다.)

문제 36. 물류센터를 설계할 때 고려해야 할 기본방침을 모두 고른 것은?

ㄱ. 입하 능력의 평준화 ㄴ. 입하 시간의 규제
ㄷ. 출하 시간의 단축 ㄹ. 물품의 취급횟수 최대화

문제 37. 하역 요소에 관한 설명으로 옳지 않는 것은?

문제 38. 다음 조건에 맞는 물류센터의 효율적인 하역작업에 필요한 최소 지게차 수는?

○ 연간 목표 처리량: 500,000 파렛트
○ 연간 작업일: 300일
○ 일일 작업 가능시간: 10시간
○ 지게차 가동률: 80%
○ 시간당 작업량: 12 파렛트

문제 39. 다음 설명과 일치하는 랙(Rack)의 종류로 옳은 것은?

ㄱ. 수동식, 자동식 등이 있으며 다품종 소량 물품 보관에 적합하고 통로공간을 활용하므로 보관효율이 높다.
ㄴ. 천정이 높은 창고에서 복층구조로 겹쳐 쌓는 방식으로 물품의 보관효율과 공간 활용도가 높다.
ㄷ. 소품종 다량 물품 보관에 적합하고 적재공간을 지게차 통로로 활용하여 적재효율은 높으나 선입후출(先入後出)해야 하는 단점이 있다.
ㄹ. 피킹시 피커는 고정되어 있고 랙 자체가 회전하며 중량이 가볍고 다품종소량의 물품 입출고에 적합하다.

문제 40. 하역 원칙에 관한 설명으로 옳은 것은?

문제 41. 물류정책기본법령상 국가 물류보안에 관련한 설명으로 옳은 것은?

ㄱ. 국토교통부장관 및 해양수산부장관은 관계 중앙행정기관의 장과 협의하여 국가 물류보안 수준을 향상시키기 위하여 물류보안 관련 제도 및 물류보안 기술의 표준을 마련하는 등 국가 물류보안 시책을 수립·시행하여야 한다. ?
ㄴ. 국토교통부장관 및 해양수산부장관은 관계 중앙행정기관의 장과 협의하여 물류기업 또는 화주기업이 물류보안 관련 시설·장비의 개발·도입 활동을 하는 경우에는 행정적·재정적 지원을 할 수 있다.
ㄷ. 국토교통부장관 및 해양수산부장관은 관계 중앙행정기관의 장과 협의하여 물류보안 관련 국제협력의 증진을 위한 시책을 수립·시행하여야 한다.
ㄹ. 국토교통부장관 및 해양수산부장관은 물류보안 관련 국제협력에 필요한 경비를 예산의 범위에서 지원할 수 있다
ㅁ. 국토교통부장관 및 해양수산부장관은 물류보안 표준이 국제적인 기준과 조화를 이루도록 하여야 한다

문제 42. 물류정책기본법령상 과징금에 관한 설명으로 옳지 않은 것은?

문제 43. 물류시설의 개발 및 운영에 관한 법령상 물류단지의 개발 및 운영에 관한 설명으로 옳지 않은 것은?

문제 44. 물류시설의 개발 및 운영에 관한 법령상 물류단지에 관한 설명으로 옳지 않은 것은?

문제 45. 물류시설의 개발 및 운영에 관한 법령상 물류단지의 개발 및 운영에 관한 설명으로 옳지 않은 것은?

문제 46. 물류시설의 개발 및 운영에 관한 법률상 복합물류터미널사업의 등록을 할 수 없는 자에 해당하지 않는 것은?

문제 47. 물류시설의 개발 및 운영에 관한 법령상 물류터미널사업자가 물류터미널 건설을 위하여 인가받은 공사계획을 변경함에 있어 변경인가를 받아야 하는 경우에 해당하지 않는 것은?

문제 48. 물류시설의 개발 및 운영에 관한 법령상의 용어에 관한 설명으로 옳지 않은 것은?

문제 49. 물류시설의 개발 및 운영에 관한 법률상 물류시설개발종합계획에 관한 설명이다. ( )안에 들어갈 내용이 옳은 것은?

○ ( ㄱ )은 물류시설개발종합계획을 수립하는 때에는 관계 행정기관의 장으로부터 소관별
계획을 제출받아 이를 기초로 물류시설개발종합계획안을 작성하여 특별시장ㆍ광역시장
ㆍ특별자치시장ㆍ도지사 또는 특별자치도지사(이하 "시ㆍ도지사"라 한다)의 의견을 듣고
( ㄴ )와 협의한 후「물류정책기본법」상 물류시설분과위원회의 심의를 거쳐야 한다.
○ 물류시설개발종합계획은「물류정책기본법」 제11조의 ( ㄷ )과 조화를 이루어야 한다.
○ ( ㄹ )이란 물류터미널 및 물류단지 등 둘 이상의 단위물류시설 등이 함께 설치된 물류
시설을 말한다.
○ ( ㅁ )는 필요한 경우 국토교통부장관에게 물류시설개발종합계획을 변경하도록 요청할
수 있다.

문제 50. 물류시설의 개발 및 운영에 관한 법령상 물류단지개발사업의 시행자에 관한 설명으로 옳지 않은 것은?

맨위로
맨위로